遊戯王 店舗代表決定戦 参加前注意事項
こんにちは。広島店遊戯王担当です。
今回は明日開催の遊戯王WCS2018店舗代表決定戦の注意事項が公式で発表されましたので注意事項をまとめておこうと思います。
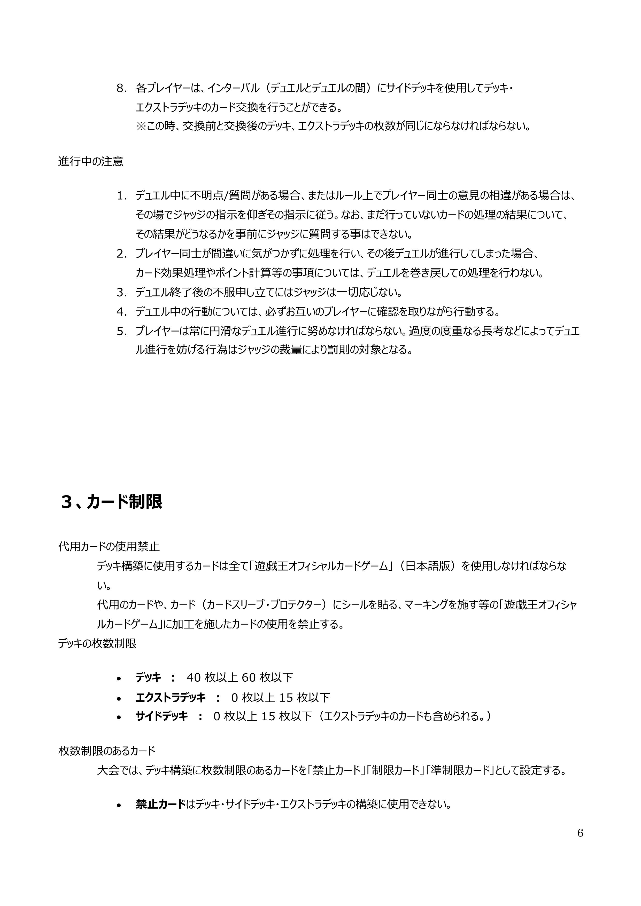
大会規定









大会罰則規定









以上が店舗代表決定戦での大会規定と罰則一覧になります。
こちらに記載されてない項目として「コナミカードゲームID」の本登録が必須になってますので必ず登録しておきましょう。(当日登録だと参加できない恐れがあるため必ず前日には登録しておきましょう)
皆でルールを守って楽しくデュエル!
今回はこれまで。それではまた。
